Artifact detection
Commands to perform artifact detection and correction
Luna provides several complementary tools for dealing with signal artifacts in PSG data.
A typical workflow moves from broad assessment to targeted correction: QC gives a
multi-domain overview of signal quality across the whole recording; EDGER trims
artifactual leading/trailing intervals; CHEP-MASK and ARTIFACTS flag bad
channel/epoch pairs for EEG; POL checks signal polarity; and LINE-DENOISE,
SUPPRESS-ECG, and ALTER apply spectral or regression-based corrections to specific
artifact types. These tools are designed to be combined — running multiple routines in
sequence is usually warranted for robust cleaning.
| Command | Role | Description |
|---|---|---|
QC |
Broad assessment | Multi-domain PSG signal quality control |
EDGER |
Structural cleaning | Flag likely artifactual leading/trailing intervals |
CHEP-MASK |
Detection | CHannel/EPoch (CHEP) outlier detection |
ARTIFACTS |
Detection | Per-epoch Buckelmueller et al. (2006) artifact detection |
POL |
Diagnostic | Signal polarity diagnostics |
LINE-DENOISE |
Correction | Line denoising via spectrum interpolation |
SUPPRESS-ECG |
Correction | Correct cardiac artifact based on ECG |
ALTER |
Correction | Reference-channel regression-based artifact correction |
QC
Multi-domain PSG signal quality control
Active development
QC is under active development and expansion. Thresholds, defaults,
channel-domain coverage, and output details may still evolve.
QC performs automated signal quality assessment for standard PSG channels.
It operates independently on up to six signal domains — respiratory effort
(RESP), pulse oximetry (OXY), EEG, chin/limb EMG, ECG/EKG, and EOG —
producing per-epoch flags and channel-level quality designations that can guide
downstream analysis, signal exclusion, or manual review.
Minimal configuration
Most parameters have sensible physiological defaults. A typical call need only specify which channels belong to which domain:
QC eeg=C3,C4 emg=lchin ecg=ECG1 eog=LOC,ROC resp=THOR,ABD oxy=SpO2 epoch
Design principles
Line noise is tracked separately. In all domains except RESP and OXY, line
noise (50/60 Hz) is evaluated but its flag does not contribute to the primary
FLAG_EPOCH or channel-level FLAGGED designation. Line noise is tracked
independently as LN_FLAG. The rationale: line noise is almost always trivially
removable by notch or bandpass filtering, whereas structural artifacts (flatline,
clipping, gross amplitude excursions) indicate a fundamentally compromised signal.
Hjorth parameters use a pre-filtered signal. For EEG and EOG, Hjorth activity and complexity are computed on a bandpass-filtered copy of the epoch (IIR Butterworth), not on the raw signal. A two-pass algorithm characterises the night-level distribution first, then identifies outliers by robust z-score.
ECG beat detection is global. R-peak detection is performed once on the complete signal (mpeakdetect2 algorithm: bandpass 5–20 Hz FIR, differentiate, square, moving-window integrate, smoothed-Z thresholding) before any per-epoch analysis. Per-epoch metrics are derived from that global peak list, avoiding edge-effect instability.
Unit handling. EEG and EOG channels are expected in µV; ECG in mV. The command auto-converts between µV/mV/V when the channel physical dimension header is set correctly.
Analysis pipeline
Signal assignment → Unit check → Set epochs → Per-epoch criteria → Channel aggregation → Output + annotations
A channel is flagged FLAGGED=1 if either of two thresholds is met:
- Proportion of flagged epochs >
flag-prop(default 0.50), or - Longest contiguous bad run ≥
flag-runseconds (default 3600 s = 1 h)
The same two tests are applied independently to line-noise epochs to produce LN_FLAG.
Domain methods
RESP — Respiratory effort
Respiratory channels are assessed using a spectral SNR approach over longer analysis windows (default 120 s, step 10 s). A power ratio is computed between a physiological respiratory frequency band (default 0.1–1 Hz) and a noise reference band (default 1–10 Hz). Windows where this ratio falls below the threshold or where noise-band power dominates are flagged.
Criteria: SNR (P[0.1–1 Hz] / P[1–10 Hz] below threshold), Flatline (peak-to-peak amplitude near zero or ≥ 50% of derivatives are near-zero), Clipping (≥ 1% of samples at ADC limits), Jump (epoch deviation > 5× MAD of within-epoch differences).
OXY — SpO2 / pulse oximetry
Values are expected in percent (0–100); signals in the 0–1 range are automatically rescaled. Assessment uses 30 s non-overlapping epochs.
Criteria: Out of range (≥ 10% of samples outside 50–100%), Flatline
(constant signal for ≥ oxy-flat-k consecutive epochs), Jump (epoch-to-epoch
change > oxy-jump-th%, default 4%), Missing (≥ 10% of samples at or below
the invalid floor).
EEG
Six independent epoch-level criteria using 30 s epochs. Spectral metrics use Welch PSD (4 s segments, 50% overlap).
Criteria: Flatline (SD < 2 µV or ≥ 80% of derivatives near-zero), Clipping (≥ 1% of samples at ADC limits), Extreme amplitude (≥ 5% of samples exceed |500 µV|), HF contamination (P[20–40 Hz] / P[0.5–20 Hz]
1.5), Spectral peakedness (SPK > 15 or KURT > 5 on detrended log-PSD residuals 2–28 Hz), Hjorth outlier (|robust z| > 10 on bandpass-filtered signal 0.5–40 Hz). Line noise tracked separately.
The spectral peakedness algorithm: (1) min-max scale the log-PSD over 2–28 Hz to [0,1]; (2) linearly detrend; (3) apply 11-point median filter; (4) compute residuals. SPK is the total variation; KURT is excess kurtosis. Both are amplitude-independent and sensitive to narrowband spectral peaks.
EMG
Criteria: Flatline (SD < 0.5 µV or ≥ 80% near-zero derivatives), Clipping (≥ 1% of samples at ADC limits), High broadband RMS (epoch RMS > 150 µV), Impulse artifact (≥ 5 samples with |z| > 8). Line noise tracked separately.
ECG / EKG
Global R-peak detection is performed before any per-epoch analysis. The mpeakdetect2 algorithm handles inverted ECG polarity automatically.
Criteria: Flatline (SD < 0.02 mV), Clipping (≥ 1% at ADC limits), HR implausibility (mean HR from clean RR intervals outside 25–220 bpm), RR implausibility (> 20% of RR intervals outside 300–2000 ms), Insufficient beats (< 5 R-peaks detected). Line noise tracked separately.
Use ecg-add-peaks to attach detected R-peak locations as EDF+ annotations
(label qc-ecg-peak) for downstream HRV or arrhythmia analysis.
EOG
Shares the EEG artifact framework with physiologically appropriate defaults: wider amplitude tolerance (|700 µV|), lower frequency band (0.3–20 Hz), Hjorth pre-filtering restricted to 0.5–20 Hz.
Criteria: Flatline (SD < 3 µV), Clipping, Extreme amplitude (≥ 5% of samples exceed |700 µV|), HF contamination (P[20–40 Hz] / P[0.3–20 Hz]
1.5), Hjorth outlier (|robust z| > 10, bandpass 0.5–20 Hz). Line noise tracked separately.
Annotations
Methods
Automated signal quality assessment is performed independently across up to six physiological signal domains (respiratory effort, pulse oximetry, EEG, EMG, ECG, and EOG), each evaluated with domain-appropriate criteria. Per-epoch quality flags are generated using criteria including flatline detection (standard deviation or derivative-based), amplitude clipping at ADC limits, gross amplitude excursions, and spectral measures such as high-frequency-to-broadband power ratios and narrowband spectral peakedness. For EEG and EOG, Hjorth parameters (activity, mobility, complexity) are computed on a bandpass-filtered signal and outliers are identified by robust z-score relative to the recording-level distribution. ECG R-peak detection is performed globally on the full recording using a bandpass-differentiate-square-integrate algorithm before per-epoch HR and RR-interval plausibility metrics are derived. Line noise (50/60 Hz) is assessed independently from structural artifact criteria and does not contribute to primary channel-level flagging. A channel is designated as globally flagged when either the proportion of bad epochs exceeds a threshold or the longest contiguous bad run meets a minimum duration criterion.
Annotations
When annotations are enabled (default), QC writes epoch-spanning interval
annotations for flagged and line-noise windows, merging adjacent flagged epochs.
By default, one annotation class is created per channel (prefix QC):
| Annotation | Description |
|---|---|
{prefix}_{CH} |
Merged flagged-epoch intervals for this channel |
{prefix}_LN_{CH} |
Merged line-noise epoch intervals (EEG/EMG/ECG/EOG) |
Use annot-domain to switch to per-domain annotations (aggregates all channels
of that type):
| Annotation | Description |
|---|---|
{prefix}_{DOMAIN} |
Merged flagged-epoch intervals for this domain |
{prefix}_{DOMAIN}_LN |
Merged line-noise epoch intervals |
Parameters
General options
| Parameter | Default | Description |
|---|---|---|
resp |
— | Channels for the respiratory domain |
oxy |
— | Channels for the SpO2/oximetry domain |
eeg |
— | Channels for the EEG domain |
emg |
— | Channels for the EMG domain |
ecg |
— | Channels for the ECG domain |
eog |
— | Channels for the EOG domain |
epoch |
off | Emit per-epoch WIN-level metrics for all active domains |
annot |
QC |
Annotation prefix; emits per-channel annotations {prefix}_{CH} |
annot-domain |
— | Emit per-domain annotations instead; value sets prefix (default QC) |
annot-show |
T |
Set F to suppress all QC annotations |
RESP parameters
| Parameter | Default | Description |
|---|---|---|
resp-min-sr |
32 Hz | Target minimum sample rate; channels below resp-hard-min-sr are skipped |
resp-hard-min-sr |
4 Hz | Absolute minimum sample rate |
resp-win |
120 s | Analysis window size |
resp-inc |
10 s | Analysis window step |
resp-p1-lwr |
0.1 Hz | Respiratory signal band lower bound |
resp-p1-upr |
1.0 Hz | Respiratory signal band upper bound |
resp-p2-lwr |
1.0 Hz | Noise band lower bound |
resp-p2-upr |
10.0 Hz | Noise band upper bound |
resp-snr-th |
10 | SNR threshold |
resp-flat-floor |
1×10⁻⁴ | Amplitude floor for flatline detection |
resp-flat-prop |
0.5 | Proportion of near-zero derivatives flagging flatline |
resp-clip-prop |
0.01 | Proportion of clipped samples flagging a window |
resp-jump-th |
5.0 | MAD multiplier for jump artifact detection |
resp-flag-prop |
0.5 | Channel FLAGGED if this fraction of epochs are bad |
resp-flag-run |
3600 s | Channel FLAGGED if contiguous bad run ≥ this many seconds |
resp-add-channel |
off | Label for an optional noise-estimate waveform added as a new EDF channel |
OXY parameters
| Parameter | Default | Description |
|---|---|---|
oxy-win |
30 s | Analysis window size |
oxy-range-lo |
50 % | Lower bound of valid SpO2 range |
oxy-range-hi |
100 % | Upper bound of valid SpO2 range |
oxy-range-prop |
0.10 | Epoch flagged if this fraction of samples are out of range |
oxy-flat-th |
0.2 % | Flatline SD threshold |
oxy-flat-k |
10 | Minimum run length in epochs before flatline flagging |
oxy-jump-th |
4.0 % | Maximum permitted epoch-to-epoch SpO2 change |
oxy-invalid-floor |
0.0 % | Values at or below this are treated as missing |
oxy-missing-prop |
0.10 | Epoch flagged if this fraction of samples are missing |
oxy-flag-prop |
0.5 | Channel FLAGGED if this fraction of epochs are bad |
oxy-flag-run |
3600 s | Channel FLAGGED if contiguous bad run ≥ this many seconds |
EEG parameters
| Parameter | Default | Description |
|---|---|---|
eeg-min-sr |
100 Hz | Minimum sample rate |
eeg-win |
30 s | Analysis window size |
eeg-flat-th |
2.0 µV | Epoch flagged if SD below this |
eeg-flat-prop |
0.80 | Epoch flagged if this fraction of derivatives are near-zero |
eeg-flat-eps |
1×10⁻⁴ µV | Near-zero derivative threshold |
eeg-clip-prop |
0.01 | Epoch flagged if this fraction of samples at ADC limits |
eeg-amp-th |
500 µV | Extreme amplitude threshold |
eeg-amp-prop |
0.05 | Epoch flagged if this fraction of samples exceed the amplitude threshold |
eeg-hf-lo |
20 Hz | HF power band lower bound |
eeg-hf-hi |
40 Hz | HF power band upper bound |
eeg-sig-lo |
0.5 Hz | Reference signal band lower bound |
eeg-sig-hi |
20 Hz | Reference signal band upper bound |
eeg-hf-th |
1.5 | Epoch flagged if P[HF] / P[signal] exceeds this ratio |
eeg-peak-th |
15.0 | SPK threshold: total variation of detrended log-PSD residuals (2–28 Hz) |
eeg-kurt-th |
5.0 | KURT threshold: excess kurtosis of detrended log-PSD residuals |
eeg-hjorth-lo |
0.5 Hz | Pre-filter lower cutoff (IIR Butterworth bandpass) |
eeg-hjorth-hi |
40 Hz | Pre-filter upper cutoff |
eeg-hjorth-z |
10.0 | |Robust z| threshold for Hjorth outlier |
eeg-ln-bw |
2 Hz | ± Hz bandwidth around 50 and 60 Hz for line noise |
eeg-ln-th |
0.30 | Line noise epoch flagged if max(P50, P60) / P[broadband] exceeds this |
eeg-flag-prop |
0.5 | Channel FLAGGED if this fraction of epochs are bad |
eeg-flag-run |
3600 s | Channel FLAGGED if contiguous bad run ≥ this many seconds |
EMG parameters
| Parameter | Default | Description |
|---|---|---|
emg-min-sr |
100 Hz | Minimum sample rate |
emg-flat-th |
0.5 µV | Epoch flagged if SD below this |
emg-flat-prop |
0.80 | Epoch flagged if this fraction of derivatives are near-zero |
emg-clip-prop |
0.01 | Epoch flagged if this fraction of samples at ADC limits |
emg-rms-th |
150 µV | High broadband RMS threshold |
emg-imp-n |
5 | Minimum impulse sample count to flag epoch |
emg-imp-z |
8.0 | Z-score threshold for impulse detection |
emg-ln-th |
0.30 | Line noise epoch flagged if P[line] / P[10–100 Hz] exceeds this |
emg-flag-prop |
0.5 | Channel FLAGGED if this fraction of epochs are bad |
emg-flag-run |
3600 s | Channel FLAGGED if contiguous bad run ≥ this many seconds |
ECG parameters
| Parameter | Default | Description |
|---|---|---|
ecg-min-sr |
128 Hz | Minimum sample rate |
ecg-flat-th |
0.02 mV | Epoch flagged if SD below this |
ecg-flat-prop |
0.80 | Epoch flagged if this fraction of derivatives are near-zero |
ecg-clip-prop |
0.01 | Epoch flagged if this fraction of samples at ADC limits |
ecg-hr-min |
25 bpm | Minimum plausible heart rate |
ecg-hr-max |
220 bpm | Maximum plausible heart rate |
ecg-rr-min |
300 ms | Minimum plausible RR interval |
ecg-rr-max |
2000 ms | Maximum plausible RR interval |
ecg-rr-prop |
0.20 | Epoch flagged if this fraction of RR intervals are implausible |
ecg-min-beats |
5 | Epoch flagged if fewer than this many R-peaks detected |
ecg-ln-th |
0.40 | Line noise epoch flagged if max(P50, P60) / P[5–25 Hz] exceeds this |
ecg-add-peaks |
off | Attach R-peak locations as EDF+ annotations (qc-ecg-peak) |
ecg-flag-prop |
0.5 | Channel FLAGGED if this fraction of epochs are bad |
ecg-flag-run |
3600 s | Channel FLAGGED if contiguous bad run ≥ this many seconds |
EOG parameters
| Parameter | Default | Description |
|---|---|---|
eog-min-sr |
32 Hz | Minimum sample rate |
eog-flat-th |
3.0 µV | Epoch flagged if SD below this |
eog-amp-th |
700 µV | Extreme amplitude threshold |
eog-amp-prop |
0.05 | Epoch flagged if this fraction of samples exceed the amplitude threshold |
eog-hf-lo |
20 Hz | HF power band lower bound |
eog-hf-hi |
40 Hz | HF power band upper bound |
eog-sig-lo |
0.3 Hz | Reference signal band lower bound |
eog-sig-hi |
20 Hz | Reference signal band upper bound |
eog-hf-th |
1.5 | Epoch flagged if P[HF] / P[signal] exceeds this ratio |
eog-hjorth-lo |
0.5 Hz | Pre-filter lower cutoff |
eog-hjorth-hi |
20 Hz | Pre-filter upper cutoff |
eog-hjorth-z |
10.0 | |Robust z| threshold for Hjorth outlier |
eog-ln-th |
0.30 | Line noise epoch flagged if max(P50, P60) / P[broadband] exceeds this |
eog-flag-prop |
0.5 | Channel FLAGGED if this fraction of epochs are bad |
eog-flag-run |
3600 s | Channel FLAGGED if contiguous bad run ≥ this many seconds |
Output
Output strata: CH × DOMAIN (summary), CH × DOMAIN × WIN (per-epoch, with epoch option)
Cross-domain summary (CH × DOMAIN)
| Variable | Description |
|---|---|
FLAGGED |
Channel flagged as bad in this domain (0/1) |
LOW_SR |
Channel skipped due to insufficient sample rate (RESP only; implies FLAGGED=1) |
N_FLAG_EPOCH |
Number of flagged epochs |
MAX_FLAG_RUN |
Longest contiguous run of flagged epochs (seconds) |
LN_FLAG |
Channel flagged for line noise (0/1); EEG/EMG/ECG/EOG only |
MAX_LN_RUN |
Longest contiguous line-noise run (seconds) |
EEG channel summary (CH × EEG)
| Variable | Description |
|---|---|
FLAGGED |
Channel flagged as bad (0/1) |
P_FLAT |
Proportion of flatline epochs |
P_CLIP |
Proportion of clipped epochs |
P_AMP |
Proportion of extreme-amplitude epochs |
P_HF |
Proportion of HF-contamination epochs |
P_PEAK |
Proportion of spectral peakedness flagged epochs |
P_HJORTH |
Proportion of Hjorth outlier epochs |
P_LN |
Proportion of line-noise epochs (does not affect FLAGGED) |
LN_FLAG |
Channel flagged for excessive line noise (0/1) |
EEG per-epoch (CH × EEG × WIN)
| Variable | Description |
|---|---|
SD |
Epoch standard deviation (µV) |
HF_RATIO |
Ratio of HF band to signal band power |
LN_RATIO |
Ratio of line-noise band to broadband power |
SPK |
Spectral peakedness: total variation of detrended log-PSD residuals |
KURT |
Spectral kurtosis: excess kurtosis of detrended log-PSD residuals |
ACT |
Hjorth activity on bandpass-filtered signal |
CPLX |
Hjorth complexity on bandpass-filtered signal |
FLAT / CLIP / AMP / HF / LN / PEAK / HJORTH |
Per-criterion flags (0/1) |
FLAG_EPOCH |
Epoch flagged as bad (0/1); excludes line noise |
ECG per-epoch additionally includes NP (R-peak count), HR (bpm), RR (mean RR in ms), P_RR (fraction implausible RR), and RR_FLAG.
Example
% Re-reference EEG and EOG channels
REFERENCE sig=C3 ref=A2
REFERENCE sig=C4 ref=A1
REFERENCE sig=LOC ref=A2
REFERENCE sig=ROC ref=A2
% Set channel variables
${eeg=C3,C4}
${eog=LOC,ROC}
${emg=EMG12,EMG13}
${ecg=ECG}
${resp=AIRFLOW,THOR_EFFORT,ABDO_EFFORT}
${oxygen=SpO2}
% Restrict to scored sleep epochs only
MASK if=W
RE
% Run multi-domain QC
% ecg-add-peaks attaches R-peak annotations; epoch emits per-epoch metrics
QC eeg=${eeg} eog=${eog} emg=${emg} ecg=${ecg} resp=${resp} oxy=${oxygen} ecg-add-peaks epoch
EDGER
Utility to identify likely artifactual leading/trailing intervals
Unattended PSGs often have considerable periods of noisy signal, especially at the start and/or end of recordings. For example, recording devices may be programmed to start/stop recording at fixed times and may therefore continue recording even after electrodes have been removed. Further, unattended recordings often do not contain accurate lights off/on markers, meaning that such regions cannot necessarily be excluded based a priori (i.e. based on lights off/on annotations).
As one example (from the NSRR), clearly just eyeballing these data, the last third of the recording (for this channel at least) is pure noise:

If not excluded manually during staging/EDF export, etc, it can be cumbersome for these periods to be included in downstream datasets:
-
they unnecessarily increase file size/processing time
-
often, these leading/trailing regions contain signals with excessively high (or low) amplitudes and/or variances, which can impact certain types of analysis, including automated sleep staging approaches if they normalize inputs across the whole recording (as Luna's
POPSdoes): this can adversely impact the "true" or physiologic period of the recording, e.g. artificially restricting the range
The EDGER command attempts to define such regions - with a
particular focus on finding contiguous intervals of leading and
trailing artifact, distinct from noise occurring within the main
portion of the recording. It also attempts to empirically define
lights on/lights off times (or at least likely specific if not
sensitive flagging of Lights On epochs).
In principle, the behavior of EDGER would be very
simple to do by eye via manual analysis: the goal here
is to have something automated and reproducible.
Methods
Epoch-level Hjorth parameters (activity and complexity) are computed for each channel and thresholded to produce a binary "bad epoch" indicator per channel. The normative distribution for thresholding is derived from sleep epochs (or all epochs if staging is unavailable). The binary indicator is smoothed with a short moving average to reduce isolated flagging, and a boundary-maximizing statistic — the square of the count of bad epochs divided by the number of epochs considered — is evaluated from each recording edge inward. The cutpoint that maximizes this statistic defines the putative lights-off or lights-on boundary. A minimum contiguous bad-epoch requirement prevents trivial trimming, and a maximum good-epoch tolerance ensures that flagging does not extend beyond the genuine edge region into the main recording body.
Heuristic
EDGER uses a simple heuristic based on epochwise Hjorth
parameters. For a single (EEG) channel, this plots
the three parameters for a recording, showing a clear region at the end of the recording
with excessively high amplitude (H1, on a log-scale) and low complexity (H3):

EDGER defines trailing/leading periods that are outliers as follows:
if epochs are flagged as "good" or "bad" based on Hjorth-parameter
thresholds, it defines a window that maximizes both the mean and
total number of bad epochs at the edge:

The above plot considers only the trailing window: a putative bad region is defined as that which maximizes the square of the count of bad epochs, divided by the number of epochs considered, moving out from the final epoch, to the last 2, then last 3, etc. Applied to real data, the middle panel shows this statistic and the maximum (red line):

In practice, EDGER performs the following steps:
-
smooths the epochwise
0/1"artifact vector" before selecting the cut-point, using a moving average with width +/-2mins (i.e. a nine epoch window centered on each epoch). -
it then flags epochs that are +/-3 SD units from the median (
th=2) for either H1 or H3. If the recording has sleep staging present, the SD estimate is based only on sleep epochs. Otherwise (or the optionallis given), it uses all epochs to estimate the median/SD. -
optionally, it can consider only leading or only trailing periods (
only-startoronly-endflags) -
if it encounters more than 10 minutes (20 epochs, which can be set with
allow=20) of "clean" data then do not flag any further beyond that point; the goal is to set lights off/on, rather than flag generically "bad data" -
if the maximum statistic implies fewer than 10 epochs (set with
req=10) it will not set lights off/on annotations; i.e. if only a minor change would be made, it is not worth bothering, so leave as is -
if using multiple signals, it estimates statistics separately for each, then picks the earliest
lights-offand the latestlights-on -
if
cache=<name>is specified, this saves the estimates oflights-offandlights-onto the cache, in such a way thatHYPNO,STAGE,POPSandSOAPwill automatically use them to set epochs toLas appropriate. -
if the
maskoption is specified, then it will additionally set the epochMASKto flag lights-on epochs; running a subsequentREcommand would then mask out (remove from the in-memory EDF) those epochs
Parameters
| Parameter | Example | Description |
|---|---|---|
sig |
C3,C4 |
Restrict analysis to these channels |
mask |
Set the epoch mask based on detected edges (i.e. for subsequent RE) |
|
cache |
c1 |
Saves the estimates of “lights-off” and “lights-on” such that HYPNO/STAGE/POPS/SOAP can use them to define. |
only-start |
Only consider leading artifact | |
only-end |
Only consider trailing artifact | |
allow |
allow=20 |
By default, do not allow more than 20 epochs of (10 mins) 'good' data at either end |
req |
req=10 |
By default, require equivalent of 10 epochs of bad data to be flagged |
w |
w=9 |
By default, smoothing window (total window, in epochs) - otherwise, 4 epochs either side (w=9) |
all |
Use all epochs to norm metrics (default: sleep only) | |
wake |
Use only wake epochs to norm metrics (default: sleep only) | |
h2 |
Include second Hjorth parameter (default is not to) | |
epoch |
Give epoch-level output information (same as verbose) |
Output
Individual-level summaries (strata: none):
| Variable | Description |
|---|---|
EOFF |
Epoch for lights off, if set (i.e. leading period trimming) |
LOFF |
Clock-time for lights off, if set (i.e. leading period trimming) |
EON |
Epoch for lights on, if set (i.e. trailing period trimming) |
LON |
Clock-time for lights on, if set (i.e. trailing period trimming) |
Channel-level summaries (strata: CH):
| Variable | Description |
|---|---|
EOFF |
Epoch for lights off, if set, from this channel |
EON |
Epoch for lights on, if set, from this channel |
Epoch-level summaries (options: epoch or verbose; strata: E x CH):
| Variable | Description |
|---|---|
H1 |
First Hjorth statistic |
H2 |
Second Hjorth statistic (if h2 set) |
H3 |
Third Hjorth statistic |
FLAG |
Indicator of whether epoch is "bad" (0=good/1=bad) |
STAT |
Smoothed flag (0/1) indicator |
XON |
Primary statistic to determine lights on (trailing artifact) |
XOFF |
Primary statistic to determine lights off (leading artifact) |
TRIM |
Indicator (0/1) for whether this epoch should be trimmed |
Examples
Based on the second individual from the tutorial dataset:
luna s.lst 2 -o out.db -s ' EDGER sig=EEG epoch cache=c1 & HYPNO cache=c1 '
CMD #1: EDGER
options: cache=c1 epoch sig=EEG
set epochs to default 30 seconds, 1195 epochs
skipping... cache c1 not found for this individual...
set 0 leading/trailing sleep epochs to '?' (given end-wake=120 and end-sleep=5)
anchoring on sleep epochs only for normative ranges, using 715 of 1195 epochs
for EEG, flagged 279 epochs (H1=279, H3=0)
H(1) bounds: 3.58692 .. 7.11721
H(3) bounds: 0.411734 .. 2.39102
setting cache c1 to store times
lights-on=05.14.35 (skipping 241 epochs from end)
..................................................................
CMD #2: HYPNO
options: cache=c1 sig=*
from TRIM cache, setting lights_on = 28590 secs, 476.5 mins from start
set 242 final epochs to L based on a lights_on time of 28590 seconds from EDF start
set 0 leading/trailing sleep epochs to '?' (given end-wake=120 and end-sleep=5)
In the above example, EDGER identifies over 200 epochs to skip,
setting lights-on to 5:14:35am. As HYPNO is passed the cache
option, it searches for lights-on (and also lights-off) values,
and, if they exist, it will set epochs to L as appropriate.
Recordings with very extended periods of artifact
Note, in cases with very extended periods of artifact (e.g. at an extreme, could be longer than the sleep/clean period), this approach (based on statistical outliers) may fail to flag those regions with default setting, or if not anchored on pre-staged sleep epochs. For example, this recording has more than 12 hours of artifact:

With default settings, it correctly flags this period (as the default leverages sleep staging to normalize the metrics):
lights-on=06.00.04 (skipping 1419 epochs from end)
all) as would be the case if staging were not available, then
no trimming indicated: did not alter lights-off or lights-on times
CHEP-MASK
Epoch-wise Hjorth parameters and other statistics
CHEP masks indicate whether particular CHannel/EPoch pairs are
unusual or likely artifacts. As explained in this
vignette, the CHEP-MASK is designed to work
hand-in-hand with CHEP and potentially (in the
context of hdEEG sleep data) INTERPOLATE
commands.
This command calculates and reports per-epoch Hjorth parameters and (optionally) other statistics: signal root mean square (RMS), indices of signal clipping (the proportion of points that equal the minimum or maximum for that epoch), absolute maximum absolute values and flatness (proportion of points of a similar value to the preceding value).
Luna will mask channel/epoch pairs (called cheps here) that are (statistical) outliers (i.e. potentially indicative of signal artifacts) for these measures. For Hjorth parameters, thresholds for outlier detection can be set iteratively: for example, first, to flag epochs more than 2 standard deviations (SD) from the mean, and then second, to flag more epochs that are more than 2 SDs from the mean based on the epochs that survived round 1, etc. This iterative heuristic can be useful if some epochs are outliers by many orders of magnitude, as those can effectively hide other epochs that are less pronounced but outliers nonetheless.
A few notes on using CHEP-MASK to detect outlying epochs:
-
CHEP-MASKrespects previously set CHEP masks and does not include them in the outlier detection process, i.e. as they have already been removed. To alter this behavior useep-th0,ch-th0andchep-th0options in place ofep-th,ch-thandchep-th(described below). -
You can set a smaller epoch size such as
EPOCH len=4for finer-grained artifact detection. -
As well as Hjorth parameters,
CHEP-MASKcan flag epochs based on the proportion of sample points in a given epoch that are a) above a certain absolute value (max), that are clipped (clipped) or flat (flat).
Methods
Epoch-level Hjorth parameters (activity, mobility, and complexity) are computed for each channel in each epoch to characterize signal amplitude, frequency content, and complexity. Outlier detection operates across three dimensions: within-channel across epochs (flagging epochs whose statistics deviate from the channel's own distribution), between-channel within each epoch (flagging channels that deviate from the cross-channel distribution for that epoch), and globally across all channel–epoch pairs. Each detection mode applies iterative z-score thresholding: in each iteration, channel–epoch pairs exceeding the threshold are removed from the reference distribution before the next iteration is applied, reducing the influence of gross outliers on the normative estimate. Additional amplitude-based criteria — clipping (samples at ADC extremes), flatness (near-constant samples), and absolute amplitude exceedance — can be incorporated independently. Flagged channel–epoch pairs are recorded in the CHEP mask but do not alter the underlying signal data.
Parameters
Core parameters:
| Parameter | Example | Description |
|---|---|---|
sig |
sig=C3,F3 |
Restrict analysis to these channels |
ep-th |
ep-th=3,3 |
SD-unit threshold(s) for Hjorth within-channel/between-epoch outlier detection |
ch-th |
ch-th=2 |
SD-unit threshold(s) for Hjorth between-channel/within-epoch outlier detection |
chep-th |
chep-th=5 |
SD-unit threshold(s) for Hjorth general outlier detection |
Additional options:
| Parameter | Example | Description |
|---|---|---|
clipped |
clipped=0.05 |
Flag epochs with this proportion of clipped sample points |
flat |
flat=0.05 |
Flag epochs with this proportion of flat sample points (optionally flat=0.05,1e-4) |
max |
max=200,0.05 |
Flag epochs with this proportion of points with absolute value above 200 |
Output
The CHEP-MASK command only alters the CHEP mask and writes some
information to the console. No other output is generated. Use the
CHEP command following CHEP-MASK to produce
summary statistics on the number of epochs/channels masked, etc.
Example
See this vignette for an application of CHEP-MASK to hdEEG data.
Here, we'll consider a simpler application in the context of a PSG recording with only two central EEG channels. Taking the first individual from the tutorial, here we calculate epoch-level metrics for the first EEG channel, and flag outliers that are greater than 2 standard deviations from the mean (performed twice, iteratively).
luna s.lst 1 sig=EEG -o out.db -s 'CHEP-MASK sig=EEG ep-th=2,2 '
CMD #1: CHEP-MASK
options: ep-th=2,2 sig=EEG
set epochs to default 30 seconds, 1364 epochs
within-channel/between-epoch outlier detection, ep-th = 2,2
iteration 1: removed 261 channel/epoch pairs this iteration (261 in total)
iteration 2: removed 115 channel/epoch pairs this iteration (376 in total)
By itself, CHEP-MASK only alters the internal CHEP mask: to actually remove these
potentially aberrant epochs, we need to pair this command with CHEP, which sets the
epoch-level mask based on the current CHEP mask:
luna s.lst 1 sig=EEG -o out.db -s ' CHEP-MASK sig=EEG ep-th=2,2
& CHEP epochs
& DUMP-MASK
& RE '
Here we see output from CHEP which shows that we are now dropping those flagged epochs, by
setting the epoch-level mask:
CMD #2: CHEP
options: epochs=T sig=EEG
masking epochs with >0% masked channels: 376 epochs
CHEP summary:
376 of 1364 channel/epoch pairs masked (28%)
376 of 1364 epochs with 1+ masked channel, 376 with all channels masked
1 of 1 channels with 1+ masked epoch, 0 with all epochs masked
Finally, the RESTRUCTURE (or RE) takes the epoch-level mask
and actually drops those epochs permanently from the internal representation of the data - i.e. any subsequent
analysis would be based on this subset of 988 epochs, not the full set.
CMD #3: RE
options: sig=EEG
restructuring as an EDF+: keeping 29640 records of 40920, resetting mask
retaining 988 epochs
The intervening DUMP-MASK command outputs the current
state of the epoch-level mask (as used below).
The reason for separating out the steps of flagging channel/epoch
pairs as outliers (CHEP-MASK), to setting particular epochs as
outliers (for all channels, via CHEP), to actually removing the
flagged epochs (with RE) is that it provides more flexibility to
design artifact detection workflows that are suitable to different
types of data/different modes of artifact.
Finally, to see the underlying Hjorth statistics used in the outlier
detection, you would need to use the
SIGSTATS command:
luna s.lst 1 sig=EEG -o hjorth.db -s 'SIGSTATS sig=EEG epoch'
We first extract epoch-level output (i.e. stratified by E as well as
CH) into a plain-text file stats.txt:
destrat hjorth.db +SIGSTATS -r CH E > stats.txt
We can also pull the epochs actually masked, from the above run:
destrat out.db +DUMP-MASK -r E > masked.txt
d <- read.table( "stats.txt", header = T )
m <- read.table( "masked.txt", header = T )
head(d)
ID CH E H1 H2 H3
1 nsrr01 EEG 1 98.45154 0.4807507 1.105732
2 nsrr01 EEG 2 234.34135 0.3164355 1.152268
3 nsrr01 EEG 3 159.33651 0.3511658 1.089591
4 nsrr01 EEG 4 181.39586 0.6554725 1.115427
Below, still using R, we plot four epoch-level metrics (H1 (log-scaled),
H2 and H3), with the epochs set as outliers in purple:
f <- function(x) { ifelse(x,"purple","darkgray") }
par(mfcol=c(3,1), mar=c(3,4,1,2) )
plot(d$E,log(d$H1) ,pch=20,cex=0.8,col=f(m$EMASK),xlab="Epoch",ylab="H1")
plot(d$E,d$H2 ,pch=20,cex=0.8,col=f(m$EMASK),xlab="Epoch",ylab="H2")
plot(d$E,d$H3 ,pch=20,cex=0.8,col=f(m$EMASK),xlab="Epoch",ylab="H3")

As noted above, all epochs past epoch 1100 or so are wake, essentially containing nothing but noise (e.g. if recording continued after electrodes were removed from the scalp). As expected, these have been flagged as likely artifact.
ARTIFACTS
Applies an artifact detection algorithm for EEG data
This command applies the method described in Buckelmueller et al, to detect likely artifacts in an EEG channel. Briefly, the method takes 10 4-second windows for each 30-second epoch to estimate delta (0.6 to 4.6 Hz) and beta (40-60Hz) spectral power, using Welch's method. Based on a sliding window of 15 epochs (i.e. seven either side of each epoch), an epoch is flagged to be masked if either the delta power is more than 2.5 times the local average (from the sliding window) or the beta power is more than 2.0 times the local average.
Methods
The artifact detection algorithm of Buckelmueller et al. (2006) is applied per channel. For each 30-second epoch, spectral power in the delta band (0.6–4.6 Hz) and beta band (40–60 Hz) is estimated using Welch's method on ten 4-second non-overlapping windows. Each epoch is then compared to a local reference derived from a sliding window of 15 surrounding epochs; an epoch is flagged as artifactual if its delta power exceeds 2.5 times the local average or its beta power exceeds 2.0 times the local average. This local-reference design makes the method robust to gradual drifts in signal level while remaining sensitive to transient power bursts characteristic of EEG artifacts.
Parameters
| Parameter | Example | Description |
|---|---|---|
sig |
sig=C3,F3 |
Restrict analysis to these channels |
verbose |
verbose |
Report epoch-level statistics |
no-mask |
no-mask |
Run, but do not set any masks |
Output
Channel-level output (strata: CH):
| Variable | Description |
|---|---|
FLAGGED_EPOCHS |
Number of epochs failing Buckelmueller |
ALTERED_EPOCHS |
Number of epochs actually masked |
TOTAL_EPOCHS |
Number of epochs tested |
Epoch-level output (option: verbose, strata: CH x E):
| Variable | Description |
|---|---|
DELTA |
Delta power |
DELTA_AVG |
Local average delta power |
DELTA_FAC |
Relative delta power factor |
BETA |
Beta power |
BETA_AVG |
Local average beta power |
BETA_FAC |
Relative beta power factor |
DELTA_MASK |
Masked based on delta power? |
BETA_MASK |
Masked based on beta power? |
MASK |
Whether the epoch is masked |
Example
Taking the same EEG channel from the first tutorial EDF as in the
SIGSTATS example above:
luna s.lst 1 sig=EEG -o out.db -s 'ARTIFACTS verbose'
We see this command flags 60 epochs as potentially containing artifact:
masked 60 of 1364 epochs, altering 60
destrat out.db +ARTIFACTS -r E CH > d.txt
We can then use R to show the results, for delta (left column) and beta (right column) separately, showing log-scaled power per epoch (top row), the local average (middle row) and the epoch/local relative factor (bottom row), where purple points indicate that epoch was flagged as an outlier (by either delta or beta criterion).
d <- read.table("d.txt",header=T)
par(mfcol=c(3,2), mar=c(4,4,2,2) )
plot( log(d$DELTA) , type="l" , ylab="Delta avg" )
plot( log(d$DELTA_AVG) , type="l" , ylab="Delta local")
plot( d$DELTA_FAC , pch=20 , col = f( d$MASK ) , ylab="Beta fac")
plot( log(d$BETA) , type="l" , ylab="Beta avg" )
plot( log(d$BETA_AVG) , type="l" , ylab="Beta local")
plot( d$BETA_FAC , pch=20 , col = f( d$MASK ) , ylab="Beta fac")

Comparing the results to the SIGSTATS method described
above, which is applied to the same data, we see that this approach
does a good job of flagging individual epochs with unusual artifacts,
but does not flag the very extended stretches of gross artifact
towards the end of the recording (i.e. because the entire local window
is itself aberrant) . This latter type of artifact is, of course,
easier to spot by eye, and is flagged by SIGSTATS. In practice,
running multiple artifact detection/correction routines is usually
warranted.
POL
Signal polarity diagnostics
POL evaluates whether an EEG-like signal appears to have the
expected polarity by comparing upward and downward half-waves after
slow-band filtering. It is intended as a diagnostic command to flag
channels whose sign may be inverted, or whose slow-wave morphology is
atypical.
The default method band-pass filters the signal, extracts candidate
half-waves above a threshold, and compares the resulting upper and
lower semi-signals using Hjorth summaries and relative spectral power.
This is the same general heuristic described in the polarity
vignette. In practice, POL is most
useful on sleep EEG after restricting to NREM epochs and after basic
artifact handling.
Methods
The signal is bandpass-filtered in the slow-wave frequency range (default 0.5–4 Hz) and candidate half-waves are extracted between consecutive zero-crossings. Upward (positive) and downward (negative) half-waves are compared on Hjorth parameters (activity, mobility, complexity) and on relative spectral power across frequency bins. Discrepancies between the two polarity populations — quantified as paired t-statistics — indicate whether the signal deviates from expected symmetric slow-wave morphology. An alternative mode compares rising versus falling delta half-waves to characterize directional asymmetry in slow-wave dynamics. Because genuine EEG slow waves are expected to be approximately symmetric in time-domain morphology, strong asymmetry flags likely polarity inversion or recording anomalies.
Parameters
Primary parameters:
| Parameter | Example | Description |
|---|---|---|
sig |
sig=C3,C4 |
Signals to analyze |
th |
th=1 |
SD threshold for selecting candidate half-waves |
flim |
flim=15 |
Upper frequency limit for spectral summaries |
f-lwr |
f-lwr=0.5 |
Lower band-pass frequency |
f-upr |
f-upr=4 |
Upper band-pass frequency |
Secondary parameters:
| Parameter | Example | Description |
|---|---|---|
not-zc2zc |
not-zc2zc |
Do not force extraction to span zero-crossing to zero-crossing |
not-mirror |
not-mirror |
Do not mirror opposite-polarity segments before comparison |
double |
double |
Use doubled upward segments instead of mirrored segments |
raw |
raw |
Use the raw signal rather than the band-passed signal for selected summaries |
d-mode |
d-mode |
Compare upward versus downward segments rather than positive versus negative signal portions |
Notes:
- By default,
POLextracts thresholded half-waves from a 0.5 to 4 Hz band-passed signal and compares mirrored positive and negative segments. d-modechanges the comparison from positive-versus-negative polarity to rising-versus-falling delta half-waves. In this mode, Luna also reports separateUP_*andDOWN_*summaries.doubleandd-modecannot be combined.
Output
Channel-level polarity summary (strata: CH)
| Variable | Description |
|---|---|
UP_TIME |
Mean duration of upward half-waves |
DOWN_TIME |
Mean duration of downward half-waves |
MN |
Mean signal-level summary |
MD |
Median signal-level summary |
T_DIFF |
t-statistic comparing upward versus downward signal level |
T_H1 |
t-statistic comparing Hjorth activity |
T_H2 |
t-statistic comparing Hjorth mobility |
T_H3 |
t-statistic comparing Hjorth complexity |
UP_H1 |
Mean upward Hjorth activity (d-mode only) |
UP_H2 |
Mean upward Hjorth mobility (d-mode only) |
UP_H3 |
Mean upward Hjorth complexity (d-mode only) |
DOWN_H1 |
Mean downward Hjorth activity (d-mode only) |
DOWN_H2 |
Mean downward Hjorth mobility (d-mode only) |
DOWN_H3 |
Mean downward Hjorth complexity (d-mode only) |
N_H |
Number of half-wave comparisons used for time-domain summaries |
N_FFT |
Number of half-wave comparisons used for spectral summaries |
Frequency-specific polarity summary (strata: CH x F)
| Variable | Description |
|---|---|
T_RELPSD |
t-statistic comparing relative PSD |
UP_PSD |
Mean upward PSD (d-mode only) |
DOWN_PSD |
Mean downward PSD (d-mode only) |
UP_RELPSD |
Mean upward relative PSD (d-mode only) |
DOWN_RELPSD |
Mean downward relative PSD (d-mode only) |
Implementation note:
cmddefs.cppdeclaresT_PSD, but the currentpolarity.cpppath does not emit it.
Example
After restricting to sleep EEG and setting epochs, a typical use is:
luna s.lst sig=C3,C4 -o out.db -s 'MASK ifnot=NREM & RE & EPOCH & POL sig=C3,C4 flim=15'
This runs the default polarity heuristic on the retained NREM data and reports channel-level and frequency-specific summary statistics. See the polarity vignette for the underlying rationale and examples of how to interpret the resulting profiles.
LINE-DENOISE
Attempt to attenuate electrical line noise at fixed frequencies, via spectrum interpolation
This command implements a spectrum interpolation approach to correcting certain types of line noise in EEG or other signals, following the approach described here.
Briefly, this approach works as follows:
-
obtain the amplitude spectrum via FFT
-
for fixed frequency windows, interpolate amplitude with mean of flanking regions
-
with phases unchanged, use Euler’s formula to obtain complex Fourier spectrum but with modified amplitudes
-
apply the inverse FFT to obtain a corrected time-domain signal
Methods
Electrical line noise is attenuated via spectrum interpolation, following the approach of Leske & Dalal (2019). The amplitude spectrum is obtained by applying the discrete Fourier transform to the full signal. For each target frequency (e.g., 50 or 60 Hz and harmonics), amplitudes within a narrow noise band are replaced by linear interpolation from flanking spectral bins, while the original complex phase values are retained. The corrected complex spectrum is transformed back to the time domain via the inverse FFT, yielding a signal in which line-noise components are suppressed without altering the phase structure of the recording.
Parameters
| Parameter | Example | Description |
|---|---|---|
sig |
${eeg} |
Specify which signals to apply this method to |
f |
20,40,60 |
One or more target frequencies to set to missing and interpolate |
w |
1,0.5 |
Bandwidth of noise and neighbour intervals |
Output
No output, just modifies the internal signals.
Example
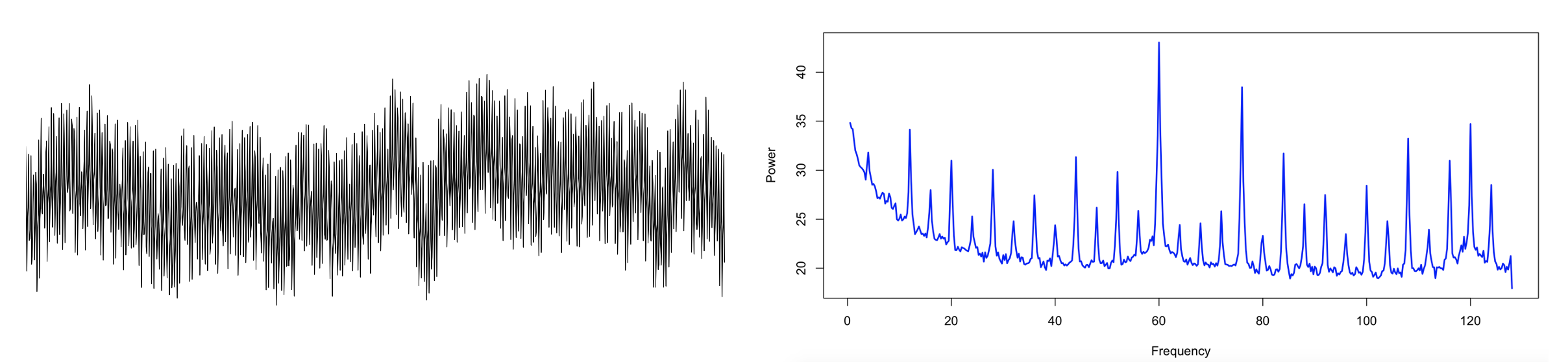
Here is one example recording with considerable line noise: the raw signal (left panel) for a single epoch, and the equivalent frequency spectrum up to 128 Hz (right panel). As well as line noise at 60 Hz, there are clear sub-harmonics at 4 Hz intervals, which extend down into the regions typically considered of high physiological relevance for the sleep EEG, i.e. < 20 Hz.

Zooming into the <25 Hz range, here we see the mean PSD for the entire sample (in this case, hundreds of individuals, many of whom turn out to share the same signature of electrical line noise, as was evident when looking at the full sample-level spectra up to 128 Hz):

Although the impact on sample-level mean power in this frequency range is not extreme, in terms of individual differences, we see a clear and disturbing pattern, whereby the presence or absence of line-noise seems to drive clear spikes in the variance of power, and these seem to overwhelm physiological sources of between-individual variation. Naturally, this represents a rather large source of potential confounding.
We can apply the LINE-DENOISE approach to this sample, as follows (showing here just targeted frequencies up to 24 Hz); (nb.
normally, one would add other commands, e.g. PSD or WRITE out new EDFs after running LINE-DENOISE):
luna s.lst –s LINE-DENOISE sig=${eeg} f=4,8,12,16,20,24 w=1,0.5
Warning
In this particular case, we observed relatively clear fixed-frequency artifacts across many individuals: naturally, in different samples, different individuals (or different portions of the recording) may show different patterns, and so this simple, one-size-fits-all approach may not be optimal.
In this particular case, this simple approach to removing line noise works quite well on this one individual:

Perhaps more significantly, when looking at the whole sample (i.e. applying the above to all individuals in this sample), we see a flatter mean PSD, but also greatly reduced variance at these 4 Hz intervals, suggesting that we've done a reasonable job at removing individual differences in power due to individual differences in the extent of line noise (e.g. especially at 16 Hz). Note that the mean PSD does show a few 'notches' suggesting that it has over-corrected in some cases.

Warning
Correcting the EEG signal in this manner naturally entails changing the data in a complex way, which partially attenuates the suspected artifactual signal sources. But it can also induce subtle (or not so subtle) new confounds. Some downstream analyses may be more or less sensitive to these issues, and so these corrections may or may not be necessary or desirable. All steps here must be performed with care (using different approaches, or compared to the raw data, and checking for convergence with respect to the final, substantive results, if restricting analyses to clean data is not an option).
SUPPRESS-ECG
Given an ECG channel, detect R peaks and subtract cardiac-related contamination from the EEG
This command applies a modified
Pan-Tompkins algorithm
to detect QRS in the ECG. Based on the detected R-peaks, it estimates
the average signature for other channels based on 2-second intervals
time-locked with each R-peak. This is subtracted from the EEG, as
described here. It
also estimates heart rate per-epoch, and flags values likely to
represent artifact. If needed, channels will be resampled to have
similar sampling rates (to be set to the value of the parameter sr).
Methods
R-peaks in the ECG channel are detected using a modified Pan-Tompkins algorithm applied to the full recording. For each EEG channel, a 2-second template centered on each R-peak is extracted and the average cardiac artifact signature is estimated by time-locked averaging across all detected beats. This channel-specific template is then subtracted from the continuous EEG signal at each beat location, removing the stereotyped cardiac contaminant. Per-epoch heart rate is derived from the inter-beat intervals, and epochs with physiologically implausible estimates are flagged. All channels are resampled to a common rate if necessary before processing.
Parameters
| Parameter | Example | Description |
|---|---|---|
ecg |
ecg=ECG |
Specify which channel is the ECG |
sr |
sr=125 |
Set the sample rate that all channels should be resampled to |
no-suppress |
no-suppress |
Run the command but do not alter any EEG channels |
Output
Individual-level summaries (strata: none):
| Variable | Description |
|---|---|
BPM |
Mean heart rate (bpm) |
BPM_L95 |
Lower 95% confidence interval for mean HR |
BPM_U95 |
Upper 95% confidence interval for mean HR |
BPM_N_REMOVED |
Number of epochs flagged as having invalid HR estimates |
BPM_PCT_REMOVED |
Proportion of epochs flagged as having invalid HR estimates |
Epoch-level metrics (strata: E):
| Variable | Description |
|---|---|
BPM |
Heart rate for this epoch (bpm) |
BPM_MASK |
Was this epoch invalid? |
Channel-level summaries (strata: CH):
| Variable | Description |
|---|---|
ART_RMS |
Root mean square of correction signature |
Details of artifact signature (strata: CH x SP)
| Variable | Description |
|---|---|
ART |
For each sample point in a 2-second window, the estimated correction factor |
Example
Here we look at individual nsrr02 from the
tutorial data, to identify and remove possible
cardiac contamination in the EEG:
luna s.lst nsrr02 sig=EEG,ECG -o out.db < cmd.txt
The command file cmd.txt restricts analysis to NREM2 sleep,
estimates EEG/ECG coherence (and
spectral power), then estimates and corrects for
cardiac contamination in the EEG, and finally, repeats the coherence
and spectral analyses:
MASK ifnot=NREM2
RE
TAG R/pre
COH
PSD spectrum
SUPPRESS-ECG ecg=ECG
TAG R/post
PSD spectrum
COH
Hint
Note how we've used the TAG command to structure the output, by adding a factor R to denote
whether the coherence and spectral analysis was performed pre or post the SUPPRESS-ECG command.
We can extract the per-epoch estimates of heart rate (bpm) and plot as follows:
destrat out.db +SUPPRESS-ECG -r R E > hr.txt
Plotting the BPM field of hr.txt against epoch (E), e.g. in R:
plot(d$E,d$BPM,pch=20,col="red",ylim=c(50,80),ylab="HR (bpm)",xlab="NREM2 epoch")

Second, we can extract the estimates of coherence between EEG and ECG as follows:
destrat out.db +COH -r F -c R -r CHS -v COH > d.txt
Plotting the pre (black) and post (blue) coherence values, for
frequencies up to 20 Hz, we see that a non-trivial association between
ECG and EEG channels has effectively been removed based on these
metrics:
plot( d$F , d$COH.R.pre , ylim=c(0,1) , type="b" , pch=20, ylab="Coherence" , xlab="Frequency (Hz)" )
points( d$F , d$COH.R.post , ylim=c(0,1) , type="b" , pch=20, col="blue" )

Note, this is only a rough-and-ready approach to working with ECG data, which is not a primary focus of Luna. Other artifacts may well remain (e.g. in higher frequencies) and this approach may not work well with other datasets. That is, as usual, your mileage may vary...
Hint
When comparing different individuals or signals, the ART_RMS
metric can be taken as an approximate guide to the relative extent
of contamination. The actual signatures (i.e. the R-peak
sync'ed averaged EEG) can be viewed by looking at the ART
variable, which is a channel by sample-point (CH x SP) metric.
ALTER
Simple regression-based or EMD approaches to handle certain artifacts
This command runs in one or two modes:
-
using explicit signals in the EDF as correctors (
corr), i.e. proxies of any artifact in the target (sig) channel(s), and regressing out those components, following the approach outlined here. By default, the correction is performed in 5 second segments, as a sliding window with increment 2.5 seconds (i.e. 50% overlap). The final signal is based on weighted combinations of the overlapping estimates, to avoid edge artifacts in the reconstructed signal. -
alternatively, applying EMD to the target (
sig) channel, and subtracting components that are highly correlated with any of the corrector channels; or, ifemd-corroption is present, also performing EMD on each corrector channel and removing anysigcomponents that are highly correlated with one or more of the corrector (corr) components.
By default, the regression-based approach uses segments of 5 seconds,
with 2.5 second overlap. The EMD-based approach uses non-overlapping
30-second segments. For now, we suggest using the regression-based
mode of ALTER.
All sample rates must be similar for sig and corr channels.
Note
This command is explicitly called ALTER rather than CORRECT or some such... That is, depending on the nature of the signals and the artifact, there is no guarantee that this approach will correctly remove the true, underlying sources of artifact.
Methods
In regression mode (following Clercq et al., 2006), the target signal is corrected in short overlapping segments by regressing out the variance attributable to one or more reference channels. For each segment, the least-squares projection of the reference channels onto the target is subtracted, and the corrected segments are recombined using overlap-add weighted averaging to avoid segment-boundary discontinuities. In EMD mode, empirical mode decomposition is applied to the target signal (and optionally to each reference channel); intrinsic mode functions (IMFs) of the target that are highly correlated with either the raw reference channels or their IMFs — as determined by a user-specified correlation threshold — are identified and subtracted. The EMD approach requires no stationarity assumption and can capture non-stationary artifact structure, though the regression-based approach is generally recommended for routine use.
Parameters
| Option | Example | Description |
|---|---|---|
sig |
C3 |
Signal to be altered |
corr |
LOC,ROC |
Signals to be used as references (i.e. proxies of artifact) |
segment-sec |
10 | Segment size (default: 5 seconds for regression mode, 30 seconds for EMD mode) |
For the EMD-based method, there are the following additional parameters:
| Option | Example | Description |
|---|---|---|
emd |
10 |
Use EMD components of sig as references (instead of corr channels) |
th |
0.9 |
EMD-channel correlation threshold (default: 0.9) |
emd-corr |
Perform EMD on corrector signals (corr) also |
Output
No output is generated, other than the in-memory channels specified by sig being altered.
Examples
We'll use a combination of real and simulated data to show how the
ALTER command works. Note that, in practice, real artifacts
(complex phenomena not necessarily well-captured by any one channel
or component) are much more likely to be difficult to correct. That is, the performance
in this toy dataset is not likely to be indicative of how well it performs on real data, e.g.
with EMG, EOG or ECG artifact in the EEG.
We'll take 10 minutes of N2 data from a random study:
luna cfs.lst 1 -s ' MASK ifnot=N2
RE
REFERENCE sig=C3 ref=M2
SIGNALS keep=C3
MASK random=20 & RE
WRITE force-edf edf-dir=tmp '
We'll use the SIMUL command to spike in an
artifactual signal (a simple sine wave) into the real EEG signal.
Below, we'll call the original signal S1; the artifact is X1; the
contaminated signal is S2 = S1 + X1; the cleaned signal is S3,
which is intended to have the component due to X1 removed. That is, we run S3 (which is S1 plus X1)
through the ALTER command, to see whether it removes this simple source of artifact:
luna tmp/file.edf -o out.db alias="S1|C3" \
-s ' SIMUL sig=X1 frq=25 psd=2 sr=128
TRANS sig=S2 expr=" S2 = S1 + X1 "
TRANS sig=S3 expr=" S3 = S2 "
ALTER sig=S3 corr=X1
COH spectrum max=50
PSD spectrum max=50 dB '
After running ALTER, we run COH and PSD to generate power spectra and coherence statistics for all signals. Here are the resulting power spectra:

The final signal (S3) has clearly had the major source of artifact removed (versus the contaminated S2 signal), and shows a spectrum that is effectively identical to the
original signal, S1.
Looking at the coherence statistics from COH, we see a
very strong source of contamination around 25 Hz, which is the
frequency of the simulated X1 artifact signal. This has effectively
been completely removed in the altered signal (coherence between S3
and X1). Note that some coherence values are not defined here, as
the power for the (artificial) X1 signal (a simple sine wave) is
effectively zero there, meaning that the coherence statistic is not
defined.)

Inasmuch as the corrector channels provide an accurate proxy for the contamination observed in the target signal, this simple regression-based approach should, in principle, perform well. Naturally, seeing how it performs with realistic channels (e.g. to remove EMG artifact from the EEG, etc) may vary from dataset to dataset. We'll add a future vignette to explore some of these issues in real data.